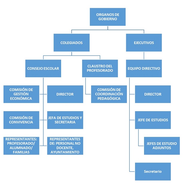
ÓRGANOS DE GOBIERNO
La estructura de los órganos de gobierno de un centro educativo se puede sintetizar en el siguiente esquema:
Todos los órganos de gobierno en el ámbito de sus funciones y competencias:
- Velarán para que las actividades de los centros docentes se desarrollen de acuerdo con los principios y valores de la Constitución, por la efectiva realización de los fines de la educación establecidos en las Leyes y disposiciones vigentes, por el logro de los objetivos establecidos en el proyecto educativo del centro docente y por la calidad y la equidad de la educación.
- Garantizarán el ejercicio de los derechos reconocidos al alumnado, al profesorado, a los padres y madres del alumnado y al personal educativo y de administración y servicios y velarán por el cumplimiento de los deberes correspondientes.
- Impulsarán medidas y actuaciones para lograr la plena igualdad entre hombres y mujeres y fomentarán la formación para la prevención de conflictos y para la resolución pacífica de los mismos.
- Impulsarán y favorecerán la participación de todos los miembros de la comunidad educativa en la vida del centro, en su organización y funcionamiento.
- Colaborarán en los planes de evaluación que se les encomienden en los términos que establezca la Consejería competente en materia de educación, sin perjuicio de los procesos de evaluación interna que los centros docentes definan en sus proyectos.

Calendario Actividades