Skip to Content

cpvillafria

Educastur
Navigation X Cerrar menú
  • Portada
  • El centro
    • Documentación
    • Comunidad educativa
    • AFA
    • Transporte
  • Noticias
    • Actualidad
  • Contacto
Estás en:
  • cpvillafria
  • El centro
  • Comunidad educativa
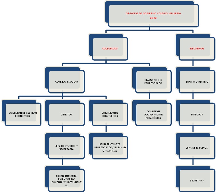
  • Órganos de gobierno

El centro

  • Documentación
  • Comunidad educativa
    • Órganos de gobierno
    • Equipo Docente
    • Consejo Escolar
  • AFA
  • Transporte

23/11/21

$nombreimagen

Educastur
  • Comunidad Educastur
  • Enlaces de interés

  • Foros-comunidad
  • Incidencias

  • Condiciones de uso
  • Política de privacidad
  • Licenciamiento
  • Contacto
  • Mapa web
  • Accesibilidad

Copyright 2015 cpvillafria | Todos los derechos reservados |

Gobierno del Principado de Asturias