Skip to Content

CIFP La Laboral (Gijón)

Educastur
Facebook Twitter Youtube Instagram
Navigation X Cerrar menú
  • Portada
  • El Centro
    • Visita virtual. Vista 360
    • Historia
    • Misión, visión y valores
    • Política de calidad
    • Equipo Directivo
    • Organigrama
    • Localización
  • Noticias
  • Oferta Formativa
    • Oferta formativa del centro
    • Nuestros ciclos formativos
    • Programa bilingüe
  • Departamentos
    • Actividades físicas y deportivas
    • Administración y gestión
    • Comercio y marketing
    • Fabricación mecánica
    • Informática y comunicaciones
    • Instalación y mantenimiento
    • Madera, mueble y corcho
    • Química
    • FOL
    • Inglés
    • Servicios Socioculturales y a la comunidad
  • Servicios
  • Secretaría
    • Documentos
    • Preinscripción
    • Matrícula
    • Solicitud de título
    • Certificación académica
    • Capacitación Profesional Transporte
    • Convalidaciones
  • English
    • Training offer
    • Our Vet School
Estás en:
  • CIFP La Laboral (Gijón)
  • El Centro
  • Organigrama

El Centro

  • Visita virtual. Vista 360
  • Historia
  • Misión, visión y valores
  • Política de calidad
  • Equipo Directivo
  • Organigrama
  • Localización

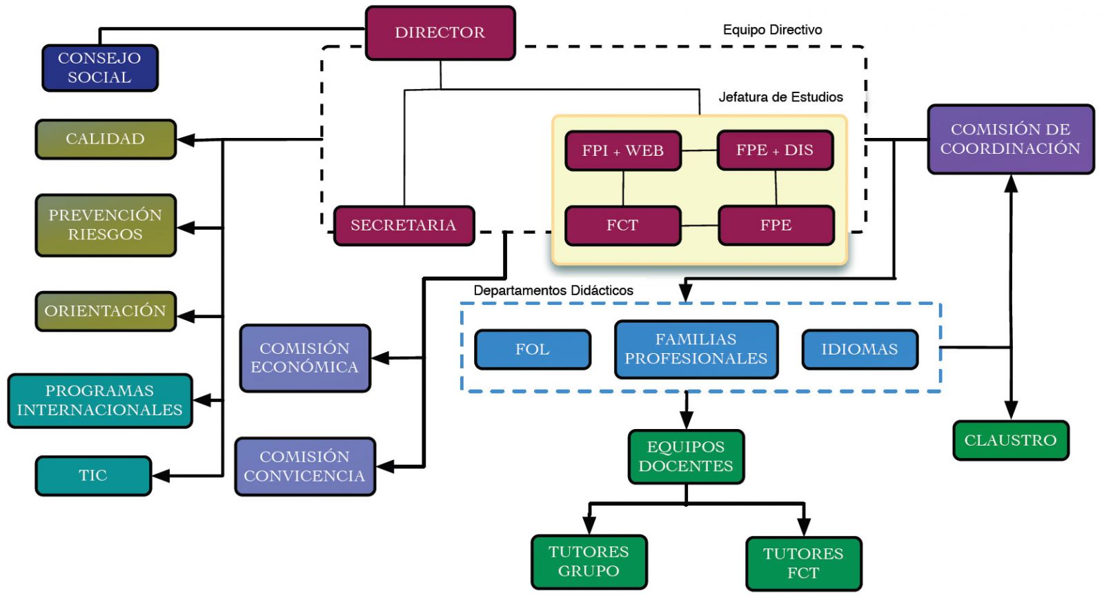
Organigrama del centro

Educastur

  • Consejo de Asturias de la FP
  • Trabajastur

  • TodoFP
  • Portal Privado

  • Condiciones de uso
  • Política de privacidad
  • Licenciamiento
  • Mapa web
  • Accesibilidad

Copyright 2015 CIFP La Laboral (Gijón) | Todos los derechos reservados |

Gobierno del Principado de Asturias